
From Signal Detection to System Consequence
Within Shaping Tomorrow’s Strategic Foresight Flow, insight moves from continuous horizon scanning to structured sense-making and decision support.
The Future Modeller and Futures Wheel sit at the core of that process.
Together, they turn detected signals into structured understanding and visible consequence.
Structure what is driving change
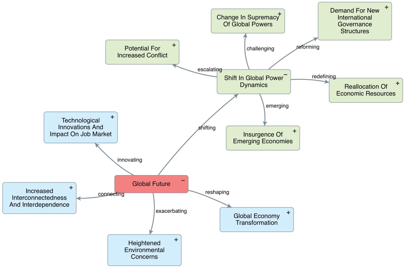
The Future Modeller is an interactive causal map built on intelligence from our continuous horizon scan.
Select a topic, trend, technology, policy area, or initiative as your central node. The platform expands the structural drivers, enablers, constraints, and related forces most relevant to your organisation.
Each node can be expanded, refined, and adapted to your own terminology. Every expansion builds on your framing while remaining grounded in evidence from underlying sources, including:
The Future Modeller supports the sense-making stage of the Strategic Foresight Flow:
It moves teams beyond lists of trends toward structured understanding.

Trace how consequences propagate
Once drivers or signals are identified, the Futures Wheel maps how consequences unfold.
The Futures Wheel is a radar-style visual analysis that makes primary, secondary, and tertiary consequences immediately visible .
A signal, trend, or decision sits at the centre. Impacts expand outward in rings, showing how first-order effects trigger second- and third-order consequences across systems and domains.
This supports the implication stage of the Strategic Foresight Flow:
It transforms foresight from observation into visible system consequence.

The result is a closed analytical loop:
Signal → Structure → Consequence → Decision
For organisations operating in complex environments, this combination strengthens governance, improves strategic resilience, and reduces blind spots before they materialise.